云帆传媒科技成立于2011年,总部位于山东济南中央商务区(CBD),设北京分公司。是安全目视化一站式整体解决方案源头服务商...
云帆安全目视化服务涵盖能源、电力、化工、烟草、航空航天、印钞造币等领域,成为众多央企、国企、省直单位及大型民营企业的优选合作伙伴。
依据国家、行业相关标准,为客户提供安全目视化"量身定制"方案,充分满足客户需求。
作为责任良企,云帆不断为推动行业发展发挥积极作用。
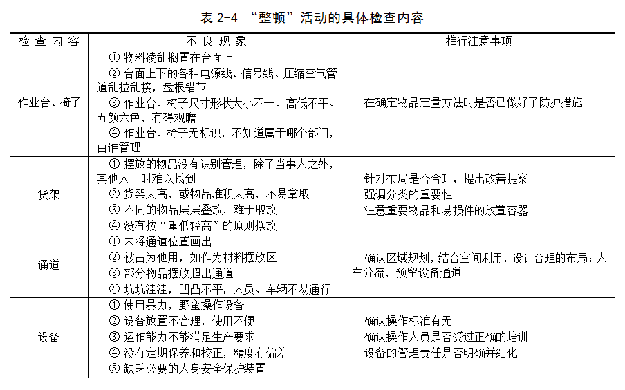
图2-13所示为整顿的推进步骤。表2-4为“整顿”活动的具体检查内容。 举个例子!
图2-13所示为整顿的推进步骤。表2-4为“整顿”活动的具体检查内容。
举个例子!