您好,欢迎进入云帆传媒科技官网! 招贤纳士 联系我们

当前位置: 主页 > 新闻中心 > 常见问题

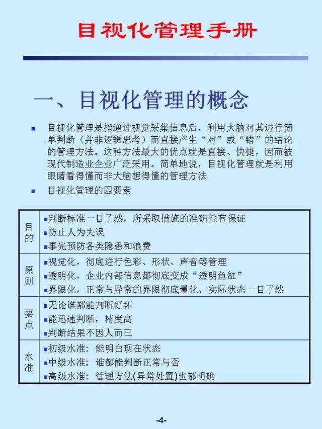
【6S目视化】6S目视化管理手册(完整版1)

发布时间:2021-05-09 08:58:43发布人:5s目视化管理 点击次数:

图片

图片

图片

图片

图片

图片

图片

图片

图片

图片

图片

图片

图片

图片

图片

图片

图片

图片